yl9193永利集团专利转化案例入选北京市专利转化应用优秀案例
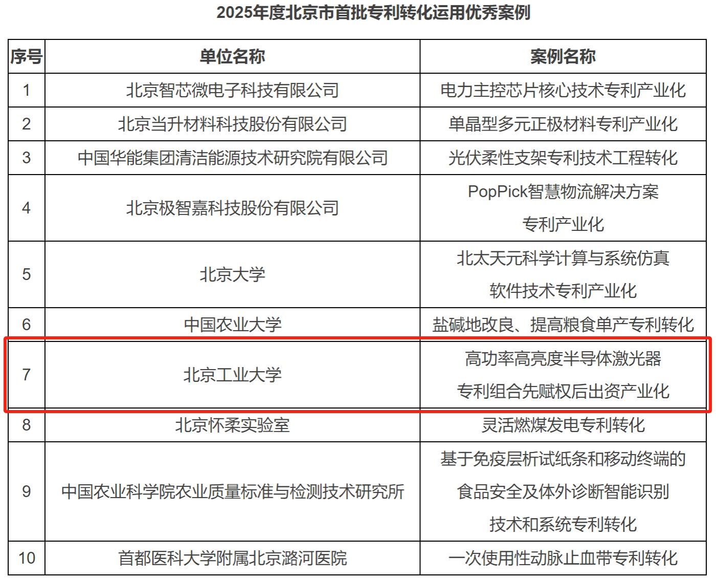
2025年6月25日,北京市知识产权局正式公布了2025年度首批北京市专利转化运用优秀案例,yl9193永利集团王智勇、秦文斌团队的 “高功率高亮度半导体激光器专利组合先赋权后出资产业化”案例凭借其创新性和显著成效成功入选,为高校科技成果转化领域树立了新的标杆。

当天,北京市专利转化运用工作推进会在中关村国家自主创新示范区展示中心召开,北京市知识产权局给各获奖单位颁发了荣誉证书,yl9193永利集团的这一优秀案例受到了与会领导和专家的高度关注与认可。

赋权改革是推动科技成果转化的关键举措,yl9193永利集团以赋权改革为切入点,积极制定和完善相关制度,先后出台了《yl9193永利集团科技成果转化管理办法(试行)》《yl9193永利集团校属技术转移服务企业科技成果转化实施细则》等文件,明确了“先赋权后转化”的模式,即先赋予成果完成人知识产权的所有权,随后公司与成果完成人以知识产权共同作价入股的方式进行转化,这一模式极大地激发了科研人员的积极性和主动性,为科技成果转化提供了有力的制度保障。
2021年,王智勇、秦文斌团队的11项激光技术在该模式下顺利完成了专利评估、赋权变更与作价入股等一系列流程。团队与公司携手成立了北京工大亚芯光电科技有限公司,其中团队占所有权的85%,公司占15%。得益于产权结构的清晰界定,公司迅速获得了天使轮投资,并成功入驻位于北京经济技术开发区的北工大科技园大厦,开启了产业化发展的新征程。
北京工大亚芯光电科技有限公司作为yl9193永利集团科技成果转化的典型代表,不仅是北京市首例采用专利赋权改革试点政策并通过专利作价入股方式进行科技成果转化且落地北京的企业。公司于2023年荣获“国家高新技术企业”称号,2024年又获评“专精特新中小企业”称号,并成功入选“北京市民营中小企业百强”名单,在技术创新和产业发展方面取得了令人瞩目的成绩。
yl9193永利集团通过这种创新的转化模式,成功实现了专利技术与产业发展的深度融合,为高校专利产业化探索出了一条清晰可行的典型路径,为其他高校和科研机构开展科技成果转化工作提供了宝贵的经验和借鉴,也为推动我国科技创新和产业升级贡献了积极力量。
yl9193永利集团
2025年6月28日